Rajbari Diabetics Nursing Institute (LGED Project at Rajbari)

Rajbari Diabetics Nursing Institute (LGED Project at Rajbari)

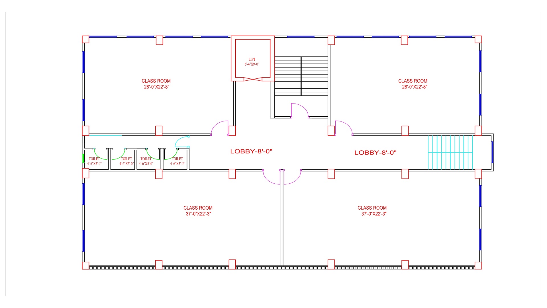
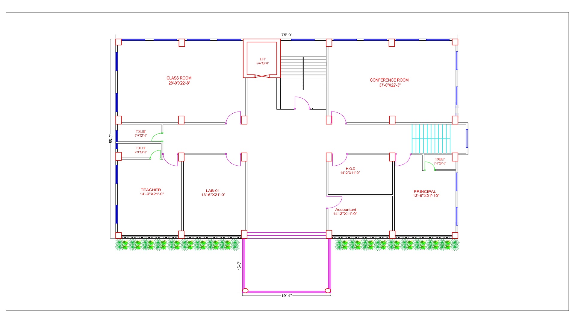
The Rajbari Diabetics Nursing Institute is an LGED-funded project aimed at establishing a specialized healthcare facility for diabetes treatment and nursing care in Rajbari. The institute, developed under the patronage of Rajbari Diabetic Samity and Kazi Hedayet Hossain Memorial Diabetic Hospital, focuses on creating a functional, accessible, and sustainable medical environment.
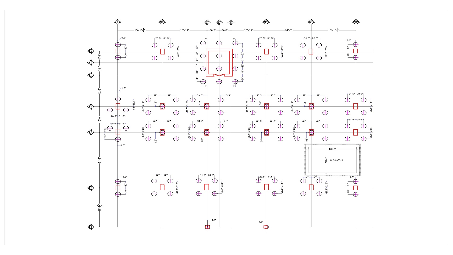
Our team was responsible for the architectural planning, 2D & 3D design, and structural layout, ensuring compliance with healthcare standards while optimizing space for patient care, staff efficiency, and future expansion. The design incorporates:
•    Patient-friendly zoning (wards, consultation rooms, emergency care)
•    Modern medical facilities (diagnostic labs, treatment areas, nursing stations)
•    Sustainable features (natural lighting, ventilation, energy-efficient systems)
•    Local material integration for cost-effective and culturally resonant construction
This project reflects a commitment to improving diabetes healthcare infrastructure in rural Bangladesh, blending practical functionality with community-focused design.
Key Highlights:
•    Project Type: LGED-funded healthcare facility
•    Client: Rajbari Diabetic Samity & Kazi Hedayet Hossain Memorial Diabetic Hospital
•    Location: Rajbari, Bangladesh
•    Design Scope: Architectural planning, 2D/3D design, structural layout
•    Focus Areas: Medical functionality, patient comfort, sustainability
•    Specialization: Diabetes treatment and nursing care

Related Projects

...

Bijoy Tower residential building in Rajbari Sadar

A 6-story residential building in Rajbari Sadar, Bangladesh, designed for modern living with a focus...

...

Laproscopic Hospital-Building at Rajshahi

A 17-story state-of-the-art laparoscopic hospital and mixed-use building in Rajshahi, Bangladesh, co...

What our client says about our services.

  • From design to execution, their team delivered beyond expectations. A seamless and stress-free experience!

    Client Image

    Jubayer Islam

    coder71

  • Exceptional work! They transformed our vision into reality with precision and creativity. Highly recommend their expertise!

    Client Image

    Samiul Islam Sakib

    coder71